Полезные формулы для подготовки к ОГЭ по физике

I. Механические явления

Физика: формулы по кинематике для подготовки к ОГЭ
Физика: формулы по динамике для подготовки к ОГЭ
Физика: формулы по статике для подготовки к ОГЭ
Физика: формулы по гидростатике для подготовки к ОГЭ
Физика: формулы по законам сохранения энергии и импульса для подготовки к ОГЭ
Физика: формулы по механическим колебаниям и волнам для подготовки к ОГЭ

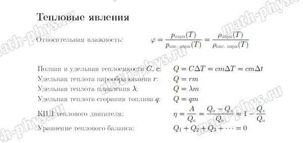
II. Тепловые явления

Физика: формулы по тепловым явлениям для подготовки к ОГЭ

III. Электромагнитные явления

Физика: формулы по электростатике для подготовки к ОГЭ
Физика: формулы по постоянному электрическому току для подготовки к ОГЭ
Физика: формулы по магнитному полю для подготовки к ОГЭ
Физика: формулы по электромагнитным колебаниям и волнам для подготовки к ОГЭ

IV. Оптика

Физика: формулы по оптике для подготовки к ОГЭ

V. Квантовые явления

Физика: формулы по квантовым явлениям для подготовки к ОГЭ


Звоните!

Курс самостоятельной подготовки к ОГЭ по физике

ОГЭ по физике: курс самостоятельной подготовки

Ознакомьтесь с курсом и приступайте к подготовке к ОГЭ!

Новое на сайте

Стоимость услуг репетитора по математике и физике

Ознакомьтесь со стоимостью услуг репетитора по математике и физике (подготовка к ЕГЭ, ОГЭ, повышение успеваемости, домашнее обучение, дистанционное обучение).

Как проходит онлайн подготовка по физике и математике

Все, что можно изучать на очных занятиях, можно изучать и в режиме онлайн дистанционно: подготовка к ЕГЭ и ОГЭ, повышение успеваемости по школьной программе, домашнее обучение.

График экзаменов ЕГЭ по математике и физике в 2025 году (11 класс)

Экзамены ЕГЭ по математике и физике в 2025 году будут проводиться в следующие сроки.

График экзаменов ОГЭ по математике и физике в 2025 году (9 класс)

Экзамены ОГЭ по математике и физике в 2025 году будут проводиться в следующие сроки.